南京老年人可以享受的 多种福利待遇 快快转发收藏给家里面的长辈吧~
60-69 周岁老人卡、市民诚信卡乘坐地铁,给予基本票价半价优惠。
70周岁以上老人可刷卡免费乘坐南京地铁、公交。
🔷推荐阅读:哪些人可以免费乘坐南京公交地铁?
🔷老年卡办理:
🔷提醒:关注南京本地宝,后台对话框回答【地铁】即可获取南京地铁最新建设进展、运行时间表、南京地铁厕所分布图等。
根据南京市发改委发布的《南京民生价格手册(2026年版)》,以下实行政府指导价管理的景区,70 周岁(含 70 周岁)以上老年人实行免费。
🔷景区名单:



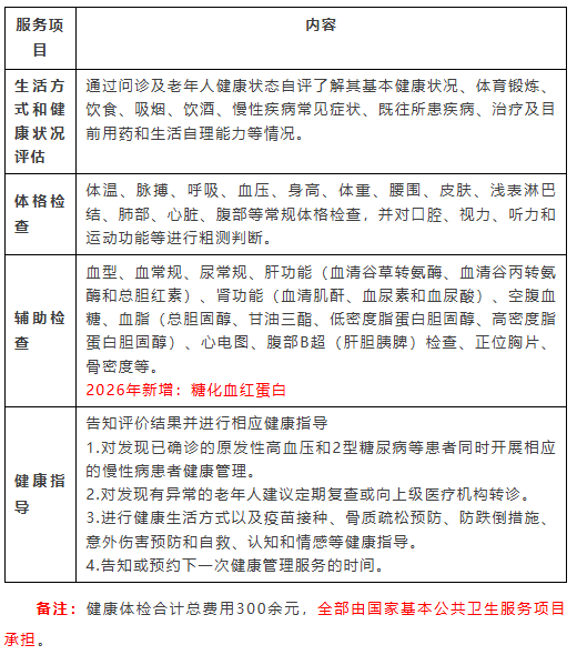
据市卫健委发布,南京65岁及以上常住居民,每年可享受一次免费健康体检。2026年南京老年人免费体检已开始;
🔷免费体检对象
辖区内65岁(1961年12月31日前出生)及以上常住居民(不限户籍)
🔷免费体检内容

🔷免费体检地点
现住地所在的社区卫生服务中心(具体见附表)。
🔷注意事项
1.体检需要提前预约,在规定的预约时间参加体检。
2.体检时需要采集身份证、联系方式、用药情况等信息,请一定提前准备好,并如实提供,以便建立健康档案和进行健康管理。
3.体检当天早上需空腹(高血压患者请按时服药,少量饮水送服药物对检查结果影响不大),做完腹部B超、采血后才可进食。
4.高龄或身体不适的老人要有家人陪同。
5.体检结束后7—10个工作日内领取体检报告。
🔷江宁区2026年老年人免费健康体检医院一览表:

🔷发放人群:
具有本市户籍且年满80周岁及以上的老年人。
🔷补贴标准:
80-89周岁每人每月不低于50元;
90-99周岁每人每月不低于100元;
100周岁及以上每人每月不低于300元。
🔷推荐阅读:每月可领!南京尊老金申领指南!
🔷南京市补贴标准:
①政府养老扶助对象,每天用餐补贴标准5元封顶;其中失能老人选择上门送餐服务,同时给予送餐补贴,标准为每餐3元(每天补贴不超过3餐);
②非政府养老扶助对象的75周岁及以上老年人,每天用餐补贴标准2.5元封顶;
鼓励市场化餐饮企业为老年人提供助餐服务,用餐补贴标准在上述基础上增加1元/天。
🔷部分区叠加补助标准:
秦淮、建邺、江宁等区探索市场化助餐模式,在社会餐饮企业开辟专门助餐区域,经区民政部门认定,配备人脸识别、刷卡等设备,开展为老助餐服务。对市场化餐饮企业为老人提供助餐服务的,用餐补贴标准在上述基础上增加1元/天。
鼓楼区财政另外补贴一次中餐,即“五类老人”补贴2元,75周岁以上空巢(独居)老人补贴1元。同时,对就餐老人的补助方式进行调整,将每天每餐的补贴标准综合为每天补贴,可一次性享受,即政府养老扶助对象每天补贴5元,非政府养老扶助对象的75周岁及以上老年人每天用餐补贴标准为2.5元。
政策来源:
南京市人民政府:
https://www.nanjing.gov.cn/xxgkn/zfgb/202409/t20240927_4775291.html
江苏省人民政府:
https://www.jiangsu.gov.cn/art/2024/5/28/art_33718_11256511.html来源:南京本地宝